信息内容
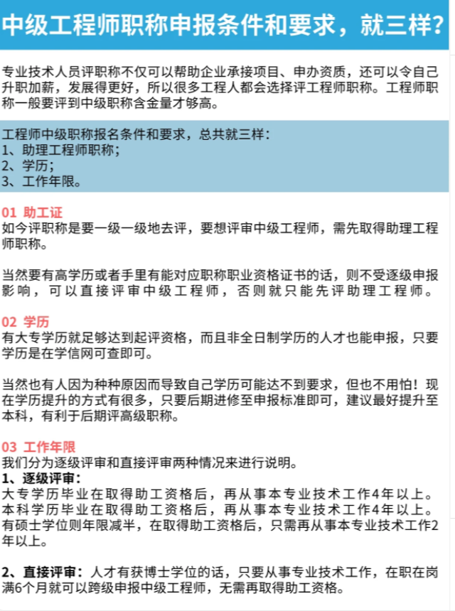
01助工证
如今评职称是要一级一级地去评,要想评审中级工程师,需先取得助理工程师职称。当然要有高学历或者手里有能对应职称职业资格证书的话,则不受逐级申报影响,可以直接评审中级工程师,否则就只能先评助理工程师。
-
02学历
有大专学历就足够达到起评资格,而且非全日制学历的人才也能申报,只要学历是在学信网可查即可。当然也有人因为种种原因而导致自己学历可能达不到要求,但也不用怕!现在学历提升的方式有很多,只要后期进修至申报标准即可,建议最好提升至本科,有利于后期评高级职称。
-
03工作年限
我们分为逐级评审和直接评审两种情况来进行说明。
1、逐级评审:大专学历毕业在取得助工资格后,再从事本专业技术工作4年以上。本科学历毕业在取得助工资格后,再从事本专业技术工作4年以上。有硕士学位则年限减半,在取得助工资格后,只需再从事本专业技术工作2年以上。
微信公众号
























